
jdb电子荣获团体“优胜杯”

jdb电子省赛金奖项目《湖南天隼航测股份有限公司》公开答辩现场
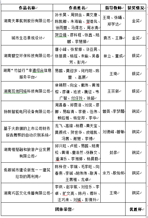
(本网讯)5月26日至28日,由团省委、省教育厅、省经信委、省人社厅、省科协、省学联等六家单位联合举办的第八届“创青春”湖南省大学生创业大赛终审决赛在大汉控股集团有限公司举行。jdb电子选送的10件作品全部获奖,分别荣获金奖2项,银奖3项,铜奖5项,并以团体总分优势获得“优胜杯”(总分排名全省高校第六)。
本次“创青春”创业大赛共有38所高校337件作品参赛,分创业计划竞赛、创业实践挑战赛、公益创业赛三个类别。经过资格审查、网络盲审、书面评审、现场问辩等多个环节的层层筛选,由jdb电子建规院、人文学院、艺术学院、管理学院学生跨院系组成的参赛团队报送的作品《湖南天隼航测股份有限公司》,作为本届大赛的五个优秀代表作品之一站上了“创青春”省赛的最高舞台,参加了“终审决赛公开答辩”环节,专家评委们一致给出了高度评价:“看到jdb电子游戏官方网站的大学生们依托学校城建类学科专业优势,在无人机航测领域开展了卓有成效的科技创新与创业实践,我们倍感振奋!”
jdb电子高度重视本次竞赛活动,于去年10月启动,历经项目动员、学院初选、校内立项、中期推进、校内终审答辩等环节,最终经专家团队认真评审,从全校87件上报作品中选拔出10件优秀作品参加本次比赛。此次参赛的10件作品喜获佳绩,体现了城院学子勇于创新、敢于创业的精神风貌,凝聚着校领导以及专家评委和指导老师的大力支持与悉心指导,是jdb电子近年来多措并举狠抓学风建设和“1234”应用型人才培养体系的重要阶段性成果。(王琦)
第八届“创青春”湖南省大学生创业大赛终审决赛jdb电子获奖清单